服务热线:400-651-0119
登录
会员登录
没有账号,马上
注册
|
找回密码?
|
登录
没有账号,马上
注册
注册
会员注册
我已注册,马上
登录
|
|
|
|
|
|
*
请留下真实的用户信息,以便接收到最新消息
注册
我已注册,马上
登录
个人中心
首页
企业概况
产品目录
技术支持
新闻动态
66平台(中国)集团公司
首页
企业概况
总经理致辞
公司简介
我们的业绩
企业文化
公司架构
产品目录
66平台(中国)集团公司
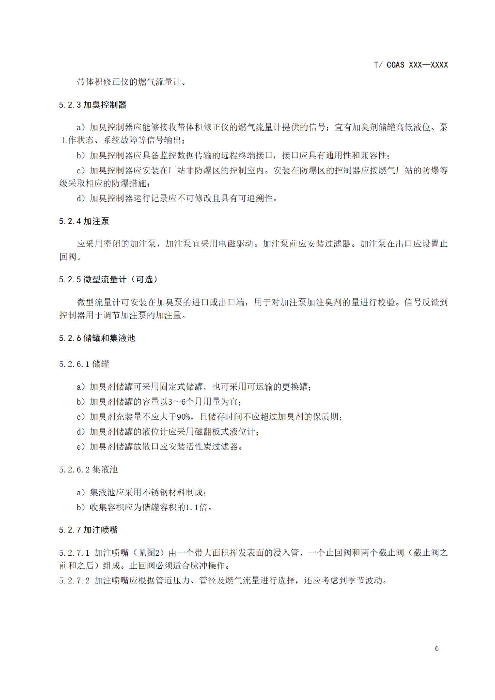
加臭剂监测仪
加臭剂
技术支持
常见问题
下载中心
新闻动态
66平台(中国)集团公司
66平台(中国)集团公司
加入我们
客户留言
首页
>
新闻动态
新闻动态
城镇燃气加臭技术要求-征求意见稿
400-651-0119
QQ:3391432181
开云网页版·官方端网站
|
博鱼(boyu·中国)官方网站
|
乐动网页版登录入口
|
乐玩体育
|
九游网页版登录入口
|
开云官方在线入口
|
九州体育·中国有限责任公司
|
九游会·j9官方网站
|
开云官方app下载
|